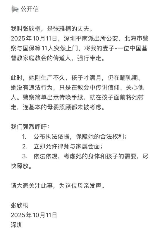
中国的下午五点钟,为狱中肢体代祷
太太团声明
我们是北京锡安教会被拘捕牧者同工团队的太太们。
被拘捕的牧者同工如下:
金明日牧师、高颖佳牧师、王林牧师、王聪牧师、刘桢彬牧师、孙聪牧师、林书铖牧师、李盛娟姐妹
我们的丈夫因为基督教信仰的缘故,于2025年10月9日-11日陆续被野蛮非法拘捕,收押在广西省北海市第二看守所。
我们强烈抗议相关机构对基督信仰群体的迫害,截止目前,作为家属我们没有收到一个明确的罪名告知!我们的家庭也因信仰的缘故被压伤,陷入困境。
声明家属如下:
刘春丽、耿朋朋、苏子明、任重、李红阳、谷晓羽、陶婷婷、张杰
2025年10月11日|礼拜六
中国的下午五点钟,传来祈祷声,
主的恩典从天而来,高墙岂能阻隔?
中国的下午五点钟,传来祈祷声,
同心合意地兴旺福音,愿主向我们施恩!
中国的下午五点钟,传来祈祷声,
飞越了万水千山,安慰受伤的心灵。
捆锁了身体,困不住灵魂,
为基督受苦,为福音前行,愿主国度复兴!
中国的下午五点钟国度祷告会,邀请您参与共同祷告。
北京时间:下午5:00—5:30
新的ZOOM会议号:843 2028 6592
密 码:20181209
———————————————————
现在有约 571台弟兄姊妹的设备参与祷告
————————————————————
今日祷告回放:https://youtube.com/live/Ds8ijCGELCU?feature=share
中国的下午五点钟,传来祈祷声,
主的恩典从天而来,高墙岂能阻隔?
中国的下午五点钟,传来祈祷声,
同心合意地兴旺福音,愿主向我们施恩!
中国的下午五点钟,传来祈祷声,
飞越了万水千山,安慰受伤的心灵。
捆锁了身体,困不住灵魂,
为基督受苦,为福音前行,愿主国度复兴!
中国的下午五点钟国度祷告会,邀请您参与共同祷告。
北京时间:下午5:00—5:30
新的ZOOM会议号:843 2028 6592
密 码:20181209
———————————————————
现在有约 571台弟兄姊妹的设备参与祷告
————————————————————
今日祷告回放:https://youtube.com/live/Ds8ijCGELCU?feature=share
【国度代祷信息更新·北京锡安教会】
锡安教会紧急声明 | Zion Church Emergency Statement
关于中国政府对锡安教会新一轮镇压与抓捕事件的严正声明
2025年10月11日
我们满怀悲痛与义愤地向全球教会与良心人士发出严正声明:
自2025年10月9日起,中国政府在北京、上海、浙江、山东、广东、广西、海南等多地同时展开行动,大规模抓捕锡安教会的牧师、传道人和会众。截至目前,已有三十余位教牧领袖及信徒被拘押、失联,聚会场所被查封、财物被抄没,部分同工家属亦遭受威胁与骚扰。
我们郑重声明:
所有被拘捕的锡安教会牧者与信徒,均为无辜的基督徒。他们唯一的“罪名”,只是和平地敬拜上帝,忠实地传讲圣经真理,牧养群羊,关怀邻舍。这些基本的信仰行为在任何法治社会都应受到宪法与国际人权公约的保障。
中国政府此番大规模镇压,严重违反了《中华人民共和国宪法》第36条关于宗教信仰自由的明文保障,更公然违背《世界人权宣言》第18条及《公民权利和政治权利国际公约》所确立的信仰自由原则。这种系统性迫害行为,既是对上帝之教会的亵渎,也是对国际社会的公然挑衅。
锡安教会呼吁:
1. 中国政府立即停止对锡安教会及其他家庭教会的抓捕、威胁与骚扰行为;
2. 立即无条件释放所有被拘押、失联的牧者与信徒;
3. 尊重并保障中国公民依法行使宗教信仰自由的权利;
4. 呼吁国际社会、各国政府及宗教自由机构关注此事,向中国政府发出谴责与问责的声音。
我们相信:信仰无罪,敬拜无罪,祷告无罪。教会属于上帝,不属于任何政权。锡安教会将继续坚守真理、依靠基督,在逼迫中见证福音的荣光。愿公义如江河滚滚,愿真理如洪水滔滔!
锡安教会牧团、长老团、堂务会
2025年10月11日
A Solemn Declaration Concerning the New Wave of Crackdown Against Zion Church by the Chinese Government
October 11, 2025
With grief and righteous indignation, we issue this solemn statement to the global Church and all people of conscience:
Since October 9, 2025, the Chinese government has launched a sweeping operation across Beijing, Shanghai, Zhejiang, Shandong, Guangdong, Guangxi, and Hainan, arresting pastors, ministers, and members of Zion Church. More than 30 church leaders and believers have been detained or disappeared; worship venues have been raided and sealed, properties confiscated, and family members harassed.
We solemnly declare:
All detained pastors and members of Zion Church are innocent Christians. Their only “offense” is worshiping God peacefully, preaching the Gospel faithfully, shepherding their flock, and serving their neighbors. These acts of faith are protected under both the Constitution of China and international human rights law.
This latest campaign of repression flagrantly violates Article 36 of the Constitution of the People’s Republic of China, which guarantees freedom of religious belief, and blatantly contravenes Article 18 of the Universal Declaration of Human Rights and the International Covenant on Civil and Political Rights, both of which affirm freedom of thought, conscience, and religion. Such systemic persecution is not only a desecration against God’s Church but also an open affront to the international community.
Zion Church calls for:
1. The immediate cessation of all arrests, intimidation, and harassment against Zion Church and other house churches in China;
2. The unconditional release of all detained and disappeared pastors and believers;
3. The genuine respect and protection of Chinese citizens’ right to freedom of religion and belief;
4. The urgent attention, condemnation, and accountability of the international community, governments, and religious freedom organizations toward these abuses.
We proclaim: Faith is not a crime. Worship is not a crime. Prayer is not a crime. The Church belongs to God, not to any earthly power. Zion Church will continue to stand firm in truth and bear witness to the Gospel amid persecution. May justice roll down like waters, and righteousness like an ever-flowing stream!
Zion Church Pastoral Team, Elder
锡安教会紧急声明 | Zion Church Emergency Statement
关于中国政府对锡安教会新一轮镇压与抓捕事件的严正声明
2025年10月11日
我们满怀悲痛与义愤地向全球教会与良心人士发出严正声明:
自2025年10月9日起,中国政府在北京、上海、浙江、山东、广东、广西、海南等多地同时展开行动,大规模抓捕锡安教会的牧师、传道人和会众。截至目前,已有三十余位教牧领袖及信徒被拘押、失联,聚会场所被查封、财物被抄没,部分同工家属亦遭受威胁与骚扰。
我们郑重声明:
所有被拘捕的锡安教会牧者与信徒,均为无辜的基督徒。他们唯一的“罪名”,只是和平地敬拜上帝,忠实地传讲圣经真理,牧养群羊,关怀邻舍。这些基本的信仰行为在任何法治社会都应受到宪法与国际人权公约的保障。
中国政府此番大规模镇压,严重违反了《中华人民共和国宪法》第36条关于宗教信仰自由的明文保障,更公然违背《世界人权宣言》第18条及《公民权利和政治权利国际公约》所确立的信仰自由原则。这种系统性迫害行为,既是对上帝之教会的亵渎,也是对国际社会的公然挑衅。
锡安教会呼吁:
1. 中国政府立即停止对锡安教会及其他家庭教会的抓捕、威胁与骚扰行为;
2. 立即无条件释放所有被拘押、失联的牧者与信徒;
3. 尊重并保障中国公民依法行使宗教信仰自由的权利;
4. 呼吁国际社会、各国政府及宗教自由机构关注此事,向中国政府发出谴责与问责的声音。
我们相信:信仰无罪,敬拜无罪,祷告无罪。教会属于上帝,不属于任何政权。锡安教会将继续坚守真理、依靠基督,在逼迫中见证福音的荣光。愿公义如江河滚滚,愿真理如洪水滔滔!
锡安教会牧团、长老团、堂务会
2025年10月11日
A Solemn Declaration Concerning the New Wave of Crackdown Against Zion Church by the Chinese Government
October 11, 2025
With grief and righteous indignation, we issue this solemn statement to the global Church and all people of conscience:
Since October 9, 2025, the Chinese government has launched a sweeping operation across Beijing, Shanghai, Zhejiang, Shandong, Guangdong, Guangxi, and Hainan, arresting pastors, ministers, and members of Zion Church. More than 30 church leaders and believers have been detained or disappeared; worship venues have been raided and sealed, properties confiscated, and family members harassed.
We solemnly declare:
All detained pastors and members of Zion Church are innocent Christians. Their only “offense” is worshiping God peacefully, preaching the Gospel faithfully, shepherding their flock, and serving their neighbors. These acts of faith are protected under both the Constitution of China and international human rights law.
This latest campaign of repression flagrantly violates Article 36 of the Constitution of the People’s Republic of China, which guarantees freedom of religious belief, and blatantly contravenes Article 18 of the Universal Declaration of Human Rights and the International Covenant on Civil and Political Rights, both of which affirm freedom of thought, conscience, and religion. Such systemic persecution is not only a desecration against God’s Church but also an open affront to the international community.
Zion Church calls for:
1. The immediate cessation of all arrests, intimidation, and harassment against Zion Church and other house churches in China;
2. The unconditional release of all detained and disappeared pastors and believers;
3. The genuine respect and protection of Chinese citizens’ right to freedom of religion and belief;
4. The urgent attention, condemnation, and accountability of the international community, governments, and religious freedom organizations toward these abuses.
We proclaim: Faith is not a crime. Worship is not a crime. Prayer is not a crime. The Church belongs to God, not to any earthly power. Zion Church will continue to stand firm in truth and bear witness to the Gospel amid persecution. May justice roll down like waters, and righteousness like an ever-flowing stream!
Zion Church Pastoral Team, Elder
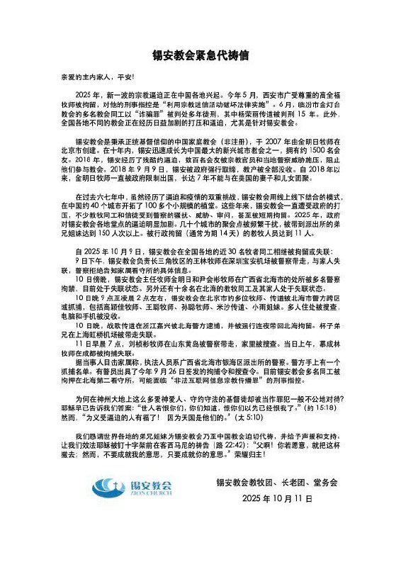
锡安教会紧急代祷信
亲爱的主内家人,平安!
2025 年,新一波的宗教逼迫正在中国各地兴起。今年 5 月,西安市广受尊重的高全福牧师被拘留,对他的刑事指控是“利用宗教迷信活动破坏法律实施”。6 月,临汾市金灯台教会的多名教会同工以“诈骗罪”被判处多年徒刑,其中杨荣丽传道被判刑 15 年。此外,全国各地不同的教会正在经历日益加剧的打压和逼迫,尤其是针对锡安教会。
锡安教会是秉承正统基督信仰的中国家庭教会(非注册),于 2007 年由金明日牧师在北京创建。在十年内,锡安迅速成长为中国最大的新兴城市教会之一,拥有约 1500 名会友。2018 年,锡安经历了残酷的逼迫,数百名会友被宗教官员和当地警察威胁施压,阻止他们参与教会。2018 年 9 月 9 日,锡安被政府强行取缔,教产被全部没收。自 2018 年以来,金明日牧师一直被政府限制出国,长达 7 年不能与在美国的妻子和儿女团聚。
在过去六七年中,虽然经历了逼迫和疫情的双重挑战,锡安教会用线上线下结合的模式,在中国约 40 个城市开拓了 100 多个小规模的植堂。这些年来,锡安教会一直遭受政府的打压,不少教牧同工和信徒受到警察的骚扰、威胁、审问,甚至被短期拘留。2025 年,政府对锡安教会各地堂点的逼迫明显加剧。几十个城市的聚会点被频繁干扰,被带到派出所的弟兄姐妹达到 150 人次以上。被行政拘留(通常为期 14 天)的教牧人员达到 11 人。
自 2025 年 10 月 9 日,锡安教会在全国各地的近 30 名牧者同工相继被拘留或失联:
9 日下午,锡安教会负责长三角牧区的王林牧师在深圳宝安机场被警察带走,与家人失联,警察拒绝告知家属看守所的具体信息。
10 日傍晚,锡安教会主任牧师金明日和尹会彬牧师在广西省北海市的处所被多名警察拘禁,目前处于失联状态。另外还有十余名在北京的教牧同工及其家人处于失联状态。
10 日晚 9 点至凌晨 2 点左右,锡安教会在北京市的多位牧师、传道被北海市警方跨区域抓捕,包括高颖佳牧师、王鹏牧师、孙聪牧师、米沙传道、小雨姐妹。多人住处被搜查,电脑和手机被没收。
10 日晚,战歌传道在浙江嘉兴被北海警方逮捕,并被强行连夜带回北海拘留。杯子弟兄在上海虹桥机场被带走失联。
11 日早晨 7 点,刘桢彬牧师在山东黄岛被警察带走,家里被搜查。当日上午,慕成林牧师在成都被拘捕失联。
据当事人家属声称,执法人员系广西省北海市银海区派出所的警察。警方手上有一个抓捕名单。有警员出具了今年 9 月 26 日签发的拘捕令和搜查令。目前锡安教会多名同工被拘押在北海第二看守所,可能面临“非法互联网信息宗教传播罪”的刑事指控。
为何在神州大地上这么多爱神爱人、守约守法的基督徒却被当作罪犯一般不公地对待?耶稣早已告诉我们答案:“世人若恨你们,你们知道,恨你们以先已经恨我了。”(约 15:18)然而,“为义受逼迫的人有福了!因为天国是他们的。”(太 5:10)
我们恳请世界各地的弟兄姐妹为锡安教会乃至中国教会迫切代祷,并给予声援和支持。让我们效法耶稣被钉十字架前在客西马尼的祷告(路 22:42):“父啊!你若愿意,就把这杯撤去;然而,不要成就我的意思,只要成就你的意思。”荣耀归主!
锡安教会教牧团、长者团、堂务会
2025 年 10 月 11 日
亲爱的主内家人,平安!
2025 年,新一波的宗教逼迫正在中国各地兴起。今年 5 月,西安市广受尊重的高全福牧师被拘留,对他的刑事指控是“利用宗教迷信活动破坏法律实施”。6 月,临汾市金灯台教会的多名教会同工以“诈骗罪”被判处多年徒刑,其中杨荣丽传道被判刑 15 年。此外,全国各地不同的教会正在经历日益加剧的打压和逼迫,尤其是针对锡安教会。
锡安教会是秉承正统基督信仰的中国家庭教会(非注册),于 2007 年由金明日牧师在北京创建。在十年内,锡安迅速成长为中国最大的新兴城市教会之一,拥有约 1500 名会友。2018 年,锡安经历了残酷的逼迫,数百名会友被宗教官员和当地警察威胁施压,阻止他们参与教会。2018 年 9 月 9 日,锡安被政府强行取缔,教产被全部没收。自 2018 年以来,金明日牧师一直被政府限制出国,长达 7 年不能与在美国的妻子和儿女团聚。
在过去六七年中,虽然经历了逼迫和疫情的双重挑战,锡安教会用线上线下结合的模式,在中国约 40 个城市开拓了 100 多个小规模的植堂。这些年来,锡安教会一直遭受政府的打压,不少教牧同工和信徒受到警察的骚扰、威胁、审问,甚至被短期拘留。2025 年,政府对锡安教会各地堂点的逼迫明显加剧。几十个城市的聚会点被频繁干扰,被带到派出所的弟兄姐妹达到 150 人次以上。被行政拘留(通常为期 14 天)的教牧人员达到 11 人。
自 2025 年 10 月 9 日,锡安教会在全国各地的近 30 名牧者同工相继被拘留或失联:
9 日下午,锡安教会负责长三角牧区的王林牧师在深圳宝安机场被警察带走,与家人失联,警察拒绝告知家属看守所的具体信息。
10 日傍晚,锡安教会主任牧师金明日和尹会彬牧师在广西省北海市的处所被多名警察拘禁,目前处于失联状态。另外还有十余名在北京的教牧同工及其家人处于失联状态。
10 日晚 9 点至凌晨 2 点左右,锡安教会在北京市的多位牧师、传道被北海市警方跨区域抓捕,包括高颖佳牧师、王鹏牧师、孙聪牧师、米沙传道、小雨姐妹。多人住处被搜查,电脑和手机被没收。
10 日晚,战歌传道在浙江嘉兴被北海警方逮捕,并被强行连夜带回北海拘留。杯子弟兄在上海虹桥机场被带走失联。
11 日早晨 7 点,刘桢彬牧师在山东黄岛被警察带走,家里被搜查。当日上午,慕成林牧师在成都被拘捕失联。
据当事人家属声称,执法人员系广西省北海市银海区派出所的警察。警方手上有一个抓捕名单。有警员出具了今年 9 月 26 日签发的拘捕令和搜查令。目前锡安教会多名同工被拘押在北海第二看守所,可能面临“非法互联网信息宗教传播罪”的刑事指控。
为何在神州大地上这么多爱神爱人、守约守法的基督徒却被当作罪犯一般不公地对待?耶稣早已告诉我们答案:“世人若恨你们,你们知道,恨你们以先已经恨我了。”(约 15:18)然而,“为义受逼迫的人有福了!因为天国是他们的。”(太 5:10)
我们恳请世界各地的弟兄姐妹为锡安教会乃至中国教会迫切代祷,并给予声援和支持。让我们效法耶稣被钉十字架前在客西马尼的祷告(路 22:42):“父啊!你若愿意,就把这杯撤去;然而,不要成就我的意思,只要成就你的意思。”荣耀归主!
锡安教会教牧团、长者团、堂务会
2025 年 10 月 11 日