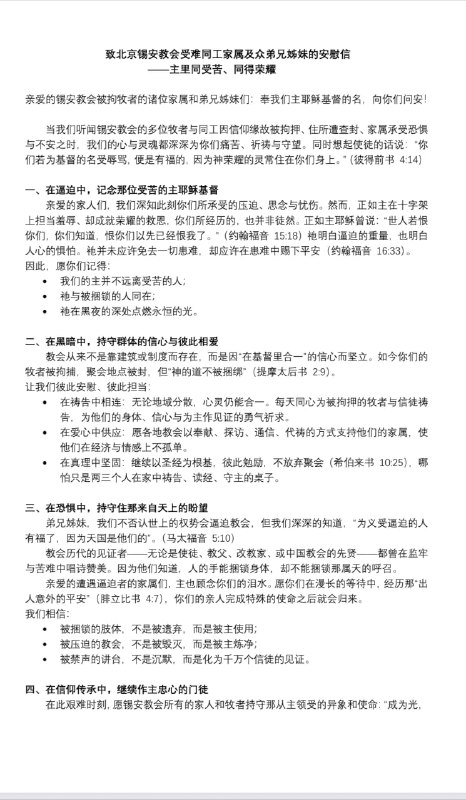
中国的下午五点钟,为狱中肢体代祷
【国度代祷信息·辽宁生命之道教会】20251015
親愛的弟兄姊妹,請繼續爲生命之道教會遼寧牧區禱告,6.29大抓捕中,包括賽爾特團契的明道牧師在內的近百位牧區同工和操心肢體(知情人轉述,具體不詳)被抓,均受到不同程度的逼供。如今整個牧區的弟兄姊妹陷入恐懼之中,被波及到的地方均沒有正常的聚會。前陣子取保候審的牧師同工們再次被收監,家屬陷入經濟,精神等巨大壓力中!請大家也同樣繼續爲他們迫切禱告!
親愛的弟兄姊妹,請繼續爲生命之道教會遼寧牧區禱告,6.29大抓捕中,包括賽爾特團契的明道牧師在內的近百位牧區同工和操心肢體(知情人轉述,具體不詳)被抓,均受到不同程度的逼供。如今整個牧區的弟兄姊妹陷入恐懼之中,被波及到的地方均沒有正常的聚會。前陣子取保候審的牧師同工們再次被收監,家屬陷入經濟,精神等巨大壓力中!請大家也同樣繼續爲他們迫切禱告!
2025年10月15日|礼拜三
中国的下午五点钟,传来祈祷声,
主的恩典从天而来,高墙岂能阻隔?
中国的下午五点钟,传来祈祷声,
同心合意地兴旺福音,愿主向我们施恩!
中国的下午五点钟,传来祈祷声,
飞越了万水千山,安慰受伤的心灵。
捆锁了身体,困不住灵魂,
为基督受苦,为福音前行,愿主国度复兴!
中国的下午五点钟国度祷告会,邀请您参与共同祷告。
北京时间:下午5:00—5:30
新的ZOOM会议号:843 2028 6592
密 码:20181209
———————————————————
现在有约 553 台弟兄姊妹的设备参与祷告
————————————————————
今日祷告回放:https://www.youtube.com/watch?v=fU2OZMcW-u0
中国的下午五点钟,传来祈祷声,
主的恩典从天而来,高墙岂能阻隔?
中国的下午五点钟,传来祈祷声,
同心合意地兴旺福音,愿主向我们施恩!
中国的下午五点钟,传来祈祷声,
飞越了万水千山,安慰受伤的心灵。
捆锁了身体,困不住灵魂,
为基督受苦,为福音前行,愿主国度复兴!
中国的下午五点钟国度祷告会,邀请您参与共同祷告。
北京时间:下午5:00—5:30
新的ZOOM会议号:843 2028 6592
密 码:20181209
———————————————————
现在有约 553 台弟兄姊妹的设备参与祷告
————————————————————
今日祷告回放:https://www.youtube.com/watch?v=fU2OZMcW-u0
请弟兄姊妹关注“中国的下午五点钟国度祷告会”订阅频道:
https://t.me/China5PM
关于受逼迫教会的各类消息、简讯、代祷信息、声明等信息,都将第一时间在这个频道发布。
我们在这里更新了关于锡安教会很多媒体的报道,和许多新的代祷信息,如果您希望能够及时了解,敬请订阅,欢迎转发。
如果您有代祷信息希望发布,或者希望与其他关心受逼迫教会的肢体交流,请加入沟通群:
https://t.me/zhongguodexiawudianzhong
欢迎弟兄姊妹参加每天下午五点钟的国度祷告会:
北京时间:下午5:00—5:30
ZOOM会议号:843 2028 6592
密 码:20181209
https://t.me/China5PM
关于受逼迫教会的各类消息、简讯、代祷信息、声明等信息,都将第一时间在这个频道发布。
我们在这里更新了关于锡安教会很多媒体的报道,和许多新的代祷信息,如果您希望能够及时了解,敬请订阅,欢迎转发。
如果您有代祷信息希望发布,或者希望与其他关心受逼迫教会的肢体交流,请加入沟通群:
https://t.me/zhongguodexiawudianzhong
欢迎弟兄姊妹参加每天下午五点钟的国度祷告会:
北京时间:下午5:00—5:30
ZOOM会议号:843 2028 6592
密 码:20181209
【国度代祷信息】锡安教会代祷事项 |20251015
1. 被捕的王聪牧师的丈夫任重这两天非常疲惫,连日奔波加重了几个月前就受伤的左脚踝,行动很吃力,也带着想念妈妈的三岁女儿,心力交瘁,请大家为他的身体祷告。
2. 今天早上尹会彬牧师的女儿跟律师去派出所,要求对住房解封,目前女儿是有家不能回、有房子不能进,求神开道路;
3. 前天见到王林牧师的妻子 子明师母,很憔悴,瘦到八十多斤;身边几位师母也是,大家虽然都刚强平安,但是照顾孩子,为丈夫奔走,真的很疲惫,求神加添力量。
4. 为尹会彬牧师、杨丽君师母的女儿祷告,她还不信主,这几天一直憋着一股劲儿,不让自己哭;我们还有主大家常常一起流泪祷告,被主安慰;求神怜悯安慰她,也借着这次的事得着她。
5.南宁有的教会被我们牵连,被查封;大家也为众教会祷告🙏
6. 求神兴起辩护律师,目前需要更多律师参与,也求神保护他们的安全,加给身体的力量。
7. 胡燕子姊妹被从家里带走,弟弟知道;但是目前弟弟妹妹都害怕承担责任,甚至不敢签律师委托书,为他们祷告🙏
8. 林书诚牧师的妻子目前怀孕两个月,还在为营救丈夫奔波,求神看顾保守他们出入平安健康。
这不仅是为锡安教会,是为中国教会的大复兴!向神祷告!
2025-10-15
1. 被捕的王聪牧师的丈夫任重这两天非常疲惫,连日奔波加重了几个月前就受伤的左脚踝,行动很吃力,也带着想念妈妈的三岁女儿,心力交瘁,请大家为他的身体祷告。
2. 今天早上尹会彬牧师的女儿跟律师去派出所,要求对住房解封,目前女儿是有家不能回、有房子不能进,求神开道路;
3. 前天见到王林牧师的妻子 子明师母,很憔悴,瘦到八十多斤;身边几位师母也是,大家虽然都刚强平安,但是照顾孩子,为丈夫奔走,真的很疲惫,求神加添力量。
4. 为尹会彬牧师、杨丽君师母的女儿祷告,她还不信主,这几天一直憋着一股劲儿,不让自己哭;我们还有主大家常常一起流泪祷告,被主安慰;求神怜悯安慰她,也借着这次的事得着她。
5.南宁有的教会被我们牵连,被查封;大家也为众教会祷告🙏
6. 求神兴起辩护律师,目前需要更多律师参与,也求神保护他们的安全,加给身体的力量。
7. 胡燕子姊妹被从家里带走,弟弟知道;但是目前弟弟妹妹都害怕承担责任,甚至不敢签律师委托书,为他们祷告🙏
8. 林书诚牧师的妻子目前怀孕两个月,还在为营救丈夫奔波,求神看顾保守他们出入平安健康。
这不仅是为锡安教会,是为中国教会的大复兴!向神祷告!
2025-10-15